总站 [切换站点]
西双版纳傣族自治州
迪庆藏族自治州
怒江傈僳族自治州
德宏傣族景颇族自治州
同城头条  >  最新资讯  >  大姚县初一女生免费接种HPV疫苗!注意事项及定点接种单位信息发布→
大姚县初一女生免费接种HPV疫苗!注意事项及定点接种单位信息发布→
2025年06月09日 09:02   浏览:5398   来源:大姚网



大姚县初一女生免费接种国产二价HPV

疫苗注意事项及定点接种单位信息





2025年云南省人民政府将适龄女生免费接种人乳头瘤病毒(HPV)疫苗作为“10件惠民工程”实事之一,旨在通过HPV疫苗接种提高广大女性健康素养和保健技能,强化宫颈癌早期预防,促进适龄女生尽早获得保护,有效降低宫颈癌和癌前病变发病率。

为什么推荐小女孩早接种疫苗

世界卫生组织(WHO)建议:9-14岁未发生性行为的女孩应该作为首要接种对象。原因有两点:

1、更好的免疫反应:年纪小容易激发更好的免疫反应,帮助青少年女性获得更好的保护。

2、更好的预防效果:适龄女孩在首次性行为前接种HPV疫苗可以有更好的预防效果。

我县适龄女生人乳头瘤病毒(HPV)疫苗免费接种

1、接种对象及目标:具有大姚县学籍或户籍,按照知情、自愿的原则,2024年9月进入初一年级、未接种过HPV疫苗且无接种禁忌的在校女生免费接种两剂次国产二价HPV疫苗。

2、接种地点及时间:县城区学校到县妇幼保健院接种,具体接种日程由县教体局与县卫健局统一后通知;各乡镇学校接种对象到辖区乡镇卫生院接种,具体接种日期由各乡镇学校与卫生院商定。

国产二价HPV疫苗成分

1、活性成分:每剂0.5mL含HPV16型L1蛋白40μg、HPV18型L1蛋白20μg。

2、佐剂:每剂0.5mL含磷酸铝225μg。

3、辅料:氯化钠、组氨酸、聚山梨酯80、注射用水。


接种禁忌

1、已知对本品所含任何成分,包括辅料等严重过敏者禁用

2、注射本品后有严重过敏反应者,不应再次接种本品

国产二价HPV疫苗及免疫程序

二价HPV疫苗是针对引发女性宫颈癌主要原因的高危型HPV16、18型病毒,9-14岁的女生通常采用“0、6”两剂次免疫程序,即首剂接种满6个月后接种第2剂。15岁及以上的女生通常采用“0、2、6”三剂次免疫程序,即首剂接种满2个月、6个月后接种第2剂、第3剂。

接种注意事项

(一)接种前注意事项

1、有严重急性病者,应推迟HPV疫苗接种

2、对疫苗成分过敏者禁止接种,其他过敏情况需医生评估。

3、对宫颈细胞异常的9-26岁的年轻女性,仍然建议接种疫苗,因为可以预防尚未感染的HPV高危型别。

4、接种HPV疫苗前不需要先行检测,因为可能感染HPV的型别不相同,所以接种疫苗前的检测没有必要。

(二)接种后注意事项

1、接种后观察30分钟,无异常方可离开接种单位。

2、常见反应处理,局部反应:注射部位红肿、疼痛,通常2-3天缓解,可冷敷;全身反应:低热、头痛等,若持续或加重需及时就医。

3、接种后24小时内避免剧烈运动,保持注射部位清洁。

4、接种后24小时内接种部位避免接触水,以防接种部位感染。如果过早接触水,可能会导致局部红肿、疼痛甚至化脓等问题。

(三)其他重要提示

1、接种时须由家长陪同,携带学生本人的身份证或户口册,以及预防接种证(如预防接种证遗失的本次接种时可进行补办),到指定接种单位进行接种。

2、月经期状态良好,没有明显的不适,可以接种,但若存在严重不适症状,如痛经难忍,月经量过多等情况建议暂缓接种。

3、药物与饮食:无特殊禁忌,但建议避免饮酒及辛辣食物。

4、对于暂缓接种的适龄女生,学校和接种单位将结合实际情况另行安排接种。

5、通过关注“楚雄州疾控”微信公众号,可申领“电子预防接种证”,查询接种记录。

常见问题解答

1

本次初一女生免费接种的是哪种价型的HPV疫苗?

国产二价HPV疫苗:适用于9-30岁女性,生产企业为玉溪泽润。

2

本次免费接种的HPV疫苗的安全性如何?

本次免费提供的HPV疫苗均是通过国家药品监督管理部门审批的,每批疫苗经过中国食品药品检定研究院检定,其安全性经过了验证。

3

为什么将免费接种人群范围确定在2024年9月进入初中一年级的女生?

云南省将免费接种人群范围确定为2024年9月进入初中一年级的女生,是基于科学规划、工程目标和社会效益的综合考量。

4

不是初一年级女生是否可以免费接种?

本次免费接种只面向初一年级、未接种过HPV疫苗且无接种禁忌的在校女生,其他年级有接种意愿的学生可到就近接种单位咨询,自愿、自费接种HPV疫苗。

5

HPV疫苗有必要接种吗?

有必要。接种HPV疫苗可以显著降低HPV持续感染、癌前病变和宫颈癌的发病率。HPV疫苗通过刺激人体免疫系统产生抗体来预防特定亚型的HPV感染,对保护接种人群生殖健康意义重大,建议适龄人群积极接种!

6

接种HPV疫苗后保护期多久?

世界卫生组织(WHO)立场文件指出,HPV疫苗提供的保护至少可持续10年。

7

接种HPV疫苗后就不会得宫颈癌吗?

不一定,HPV(人乳头瘤病毒)目前已知的亚型有200多种。疫苗不能覆盖所有高危型的HPV,本次接种使用的国产二价HPV疫苗仅预防HPV16、18型两种高危型,且疫苗的保护效果并非100%。此外疫苗不能治疗已有感染,若接种前已经感染了HPV,疫苗无法清除病毒或治疗相关病变。

8

接种第1剂后,可以更换不同剂型的HPV疫苗进行接种吗?

不可以,建议优先使用同价同一生产企业的疫苗完成全程接种。

9

完成本次二价HPV疫苗全程接种后,是否还可以接种其他价型的HPV疫苗?

目前尚无依据支持二价HPV疫苗全程免疫结束后可以接种其他价型的HPV疫苗。若已全程接种四价HPV疫苗,如需接种九价HPV疫苗需间隔1年以上。

10

接种HPV疫苗期间,是否能同时接种其他疫苗?

可以,只要符合疫苗接种间隔时间要求。若出现因动物致伤、外伤等原因需接种狂犬病疫苗、破伤风疫苗、免疫球蛋白时,可不考虑与HPV疫苗的接种间隔,及时规范处置。

11

错过集中接种怎么办?

学生若错过集中接种时间或者因种种原因推迟接种,可咨询接种单位,商定时间后在家长陪同下前往接种。

12

可以不在指定接种单位接种吗?

尽量避免,各学校学生均有指定接种单位,疫苗数量根据学校上报自愿接种学生人数进行供应,若需到非指定接种单位接种,可能存在疫苗供应不足情况,特殊情况可提前咨询相应接种单位。

13

接种HPV疫苗后会有不良反应吗?出现不良反应怎么办?

接种后可能会出现的常见不良反应有:发热、头痛、乏力,注射部位疼痛、红肿等(不良反应详情参阅疫苗说明书),多为轻症,通常可自行缓解,可到接种单位咨询,在医生指导下进行处理。

14

目前我县自费接种的HPV疫苗有哪些?

2价HPV疫苗:针对HPV16、18型,适用于9-45岁女性(厦门万泰)。

4价HPV疫苗:针对HPV6、11、16和18型,适用于9-45岁女性及9-26岁男性。

9价HPV疫苗:针对HPV6、11、16、18、31、33、45、52和58亚型,适用于9-45岁女性及16-26岁男性。

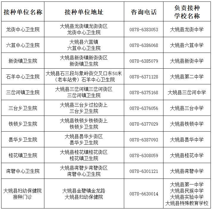
大姚县初一女生免费接种国产二价HPV疫苗定点接种单位信息,详见下图:

—END—

来源:大姚疾控

大姚网常年法律顾问:云南鼎燊律师事务所

李悦律师:13354693667

大姚网商务合作电话/微信:15808787998



 点击“阅读原文”进入大姚网! 

头条号
大姚网
介绍
推荐头条